青年海外和平志工團資訊網_最新消息
跳到主要內容區塊
網站主選單
:::
|
回首頁
|
友站連結
|
網站導覽
(前往登入頁)
|
計畫申請/修改/查詢
|
English
|
|
檢索
|
1. 關於我們
2. 訊息與活動
最新消息
青年海外和平志工團特展專區
3.計畫簡介
補助辦理青年海外志工服務隊計畫
4.計畫申請
計畫申請/修改/查詢
5.訓練熱區
志願服務基礎暨特殊訓練
行前準備事項
旅外急難救助資源
6.熱血故事
心得分享
服務地圖
7.線上調查
8.友站連結
計畫申請/會員登入
English
連至網站首頁
關於我們
訊息與活動
最新消息
青年海外和平志工團特展專區
計畫簡介
補助辦理青年海外志工服務隊計畫
訓練熱區
志願服務基礎暨特殊訓練
行前準備事項
旅外急難救助資源
熱血故事
心得分享
服務地圖
線上調查
計畫申請 / 會員登入 / 註冊
友站連結
網站導覽
計畫申請/會員登入/註冊
您的瀏覽器似乎不支援JavaScript語法,請使用此選單
【關於我們】
【訊息與活動】
最新消息
青年海外和平志工團特展專區
【計畫簡介】
補助辦理青年海外志工服務隊計畫
【訓練熱區】
志願服務基礎暨特殊訓練
行前準備事項
旅外急難救助資源
【熱血故事】
心得分享
服務地圖
【線上調查】
:::
首頁
>
訊息與活動
最新消息
FB書籤分享
Twitter書籤分享
FB書籤分享
FB
Twitter書籤分享
Twitter
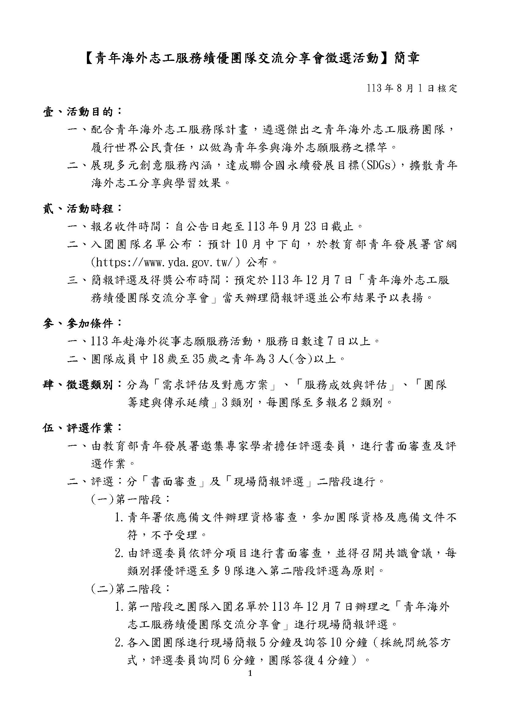
青年海外志工服務績優團隊交流分享會徵選活動
發佈日期:2024年08月01日00時
回列表
簡章頁1 (詳細內容請參閱檔案下載)
簡章頁2
簡章頁3
簡章頁4
簡章頁5
簡章頁6
檔案下載:
青年海外志工服務績優團隊交流分享會徵選活動簡章PDF
青年海外志工服務績優團隊交流分享會徵選活動簡章ODF
回頂端